一
芯片:RT6150BGQW
芯片简介:RT6150A/B是高效率的、以固定频率工作的Buck-Boost转换器,可在输入电压高于、低于或等于输出电压的条件下工作,其内部架构使之能在各种工作模式之间平滑转换,成为单节锂离子电池、多节碱性电池或镍氢电池应用中的理想选择,这些场合的输出电压介于电池电压变化范围内。器件还具有关机电流消耗低、内置软起动、热关机保护和电流限制保护等特性。
特性:
- 仅需一只电感
- 无论电池电压如何变化,工作频率保持固定
- 采用同步整流方式工作,效率高达90%
- 持续负载能力高达800mA
- 关机期间输入、输出完全断开连接
- 节能模式可控
- 关机电流消耗<1μA
- 输入电压范围:1.8V~5.5V
- 固定3.3V输出;可调输出电压范围:2.5V~5.5V
- 提供10引脚WDFN封装
- 符合RoHS规范,不含卤素
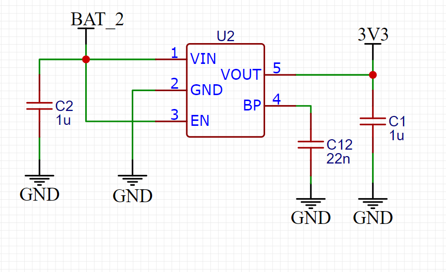
电路

二
芯片: TLV70033DDCR
特性:低压差线性稳压器(LDO),最大输入电压5.5V,输出电压为固定值3.3V
电路:

三
芯片:TPS62740
特性:TPS6274x 是业界第一款降压转换器,此转换器特有典型值为 360nA 的静态电流,并且搭配微型 2.2µH 电感和 10µF 输出电容一起工作。 这款基于 DCS-Control™ 的全新器件将轻负载效率范围扩展至 10µA 负载电流以下。 TPS62740 支持高达 300mA 的输出电流,TPS62742 支持高达 400mA 的输出电流。 此器件由可再充电锂离子电池,锂化学电池(例如锂亚硫酰氯 (Li-SOC12),锂锰电池 (Li-MnO2) 和两节或三节碱性电池)供电运行。 输入电压范围高达 5.5V,也实现由 1 个 USB 端口和薄膜太阳能模块供电运行。 用户可使用 4 个 VSEL 引脚在 1.8V 至 3.3V 范围内选择输出电压(步长 100mV)。 TPS6274x 搭配使用小型输出电容,特有低输出纹波电压和低噪声。 一旦电池电压接近输出电压(接近 100% 占空比),此器件进入无纹波 100% 模式运行,以防止输出纹波电压的增加。 然后,此器件停止开关,并且输出被连接至输入电压。 集成转换率受控负载开关特有典型值为 0.6Ω 的导通电阻,并且将选择的输出电压分配至临时使用的子系统。 TPS6274 采用小型 12 引脚 2mm x 3mm2 WSON 封装,并且支持 31mm2 的总体解决方案尺寸。
电路:

四
芯片:ME6209
特性:(LDO)
- 低压差线性稳压器,输入电压最高18V。输出为3.0V~5.0V
电路

五
芯片:TPS63000
特性:(升压降压稳压器)
- Input Voltage Range: 1.8 V to 5.5 V
- Fixed and Adjustable Output Voltage Options from 1.2 V to 5.5 V
- Up to 96% Efficiency
- 1200-mA Output Current at 3.3 V in Step-Down Mode (VIN = 3.6 V to 5.5 V)
- Up to 800-mA Output Current at 3.3 V in Boost Mode (VIN > 2.4 V)
- Automatic Transition Between Step-Down and Boost Mode
- Device Quiescent Current less than 50 μA
- Power-Save Mode for Improved Efficiency at Low Output Power
- Forced Fixed Frequency Operation and Synchronization Possible
- Load Disconnect During Shutdown
- Overtemperature Protection
- Available in a Small 3-mm × 3-mm 10-Pin VSON Package (QFN)
电路:

六
芯片:RT9193-33GB (表示3.3V 无卤素无铅 SOT-23-5封装)
特性:(LDO)
- Ultra Low Noise for RF Application
- Ultra Fast Response in Line/Load Transient
- Quick Start-Up (Typically 50μs)
- <0.01μA Standby Current When Shutdown
- Low Dropout : 220mV @ 300mA
- Wide Operating Voltage Ranges : 2.5V to 5.5V
- TTL-Logic-Controlled Shutdown Input
- Low Temperature Coefficient
- Current Limiting Protection
- Thermal Shutdown Protection
- Only 1μF Output Capacitor Required for Stability
- High Power Supply Rejection Ratio
- Custom Voltage Available
- RoHS Compliant and 100% Lead (Pb)-Free
电路
